為了提高精鑄行業技術與管理水平,促進國內精鑄企業共同有序健康發展,中國鑄造協會、中鑄協精鑄分會與東風精密鑄造有限公司聯合舉辦2015年度第一期《精鑄技術與管理提升培訓班》,特別聘請行業知名專家及東風汽車公司實戰專家授課、咨詢,并安排生產現場參觀,歡迎業內企業踴躍參加。
一、培訓計劃

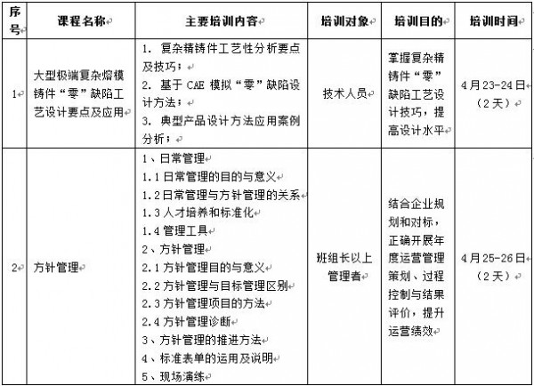
二、具體安排
(一)培訓地點:湖北省武當山旅游經濟特區(東風精密鑄造有限公司);
(二)報到時間:2015年4月22(24)日下午2:00-6:00
報到地點:武當山特區玄武大酒店太和居接待大廳
(三)培訓費用: 2200元/人.期(同時參加兩期培訓的,按4000元/人的標準收費;同一單位每期培訓報名≥3人的,按2000元/人的標準收費),培訓費用含培訓資料費、授課費。統一安排住宿(協議價),費用自理。
(四)報名方式:凡報名者,請于2015年4月20日前填寫好回執,傳真或郵件等方式發至東風精鑄培訓中心。
聯系地址:湖北省武當山旅游經濟特區公園路155號
郵編:442714
聯系人:柳建國 蒲萍
聯系電話:15972573603 13972473506
傳真:0719-5665567
E-mail:puping@dfl.com
QQ:218758096
中國鑄造行業教育培訓基地 東風精密鑄造有限公司
2015年3月23日
關于舉辦“精鑄技術與管理提升培訓班”的通知及回執.doc.doc
- 上一篇:安徽公司二期建設施工招標
- 下一篇:東風精鑄機加工供應商招募書